Página Inicial
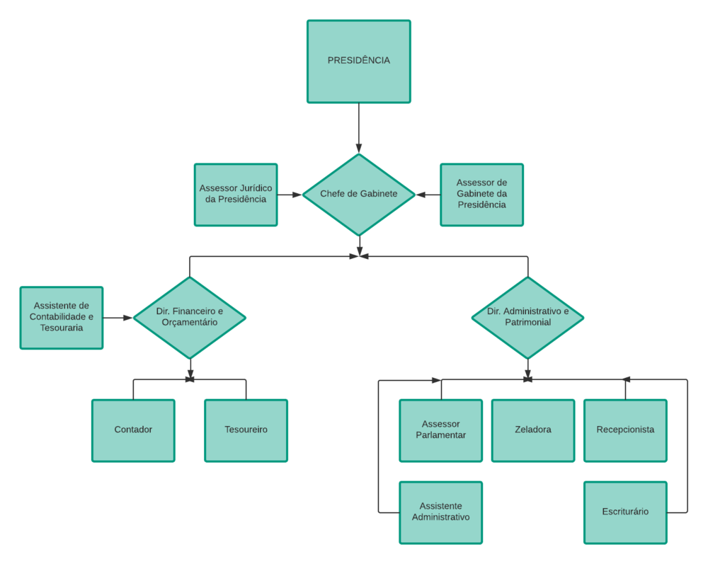
OrgranogramaCMIC2.png